您 好,欢迎进入威廉希尔williamhill中文官方网站!

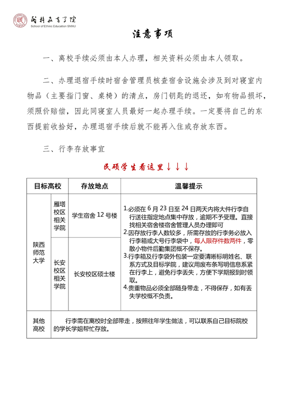
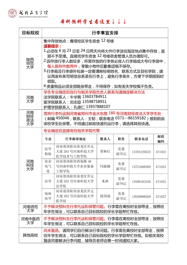
威廉希尔williamhill中文2017届员工结业离校须知

发布时间:2017-06-09 | 来源:威廉希尔williamhill中文

上一条:2017年聘用教学科研人员名单公示

下一条:威廉希尔williamhill中文教师关键三级及其以下岗位聘用具有参评资格人员名单公示